Depuis l’arrivée du châssis Catalyst (cliquez ici pour lire), quelque chose est différent chez Arctic Cat. On ne parle pas simplement d’un nouveau cadre ou d’un repositionnement marketing. On parle d’un changement de philosophie. Et quand une plateforme arrive avec un niveau d’intégration aussi poussé, il faut toujours se poser la question suivante : est-ce vraiment une finalité… ou le début de quelque chose de plus grand?
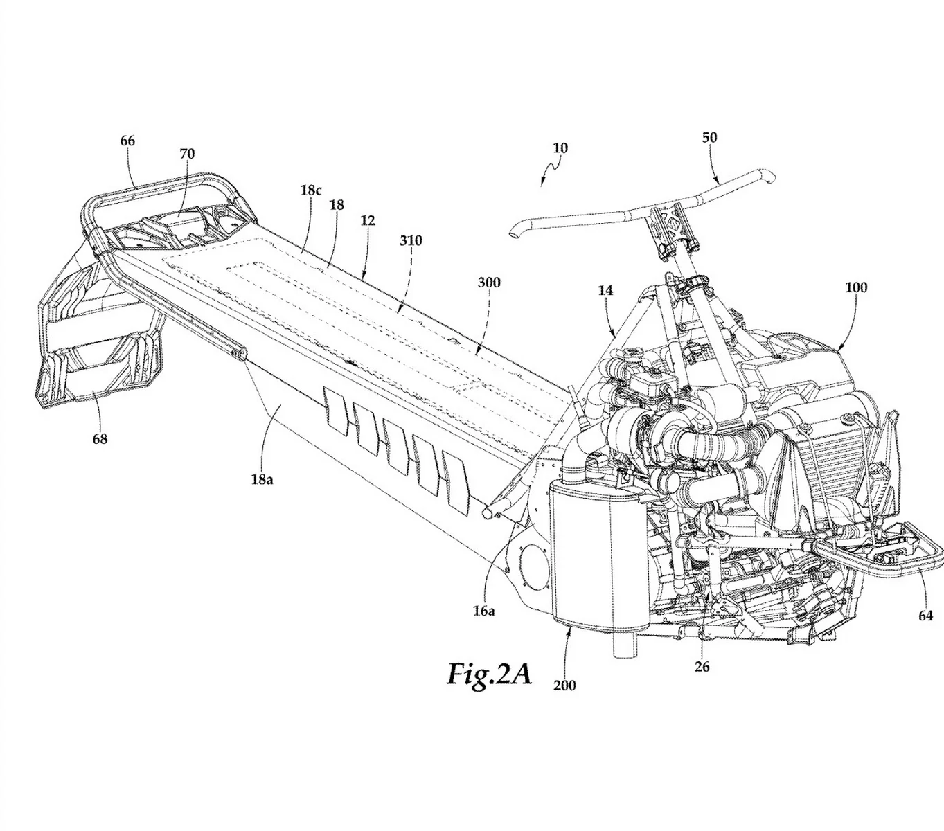
Le Catalyst a été conçu avec une obsession claire : abaisser le centre de gravité, centraliser les masses et réduire tout ce qui pouvait nuire à la précision de conduite. Le moteur couché, le positionnement serré des composantes et la compacité générale du véhicule ne sont pas des choix anodins. Ce sont des décisions d’ingénierie lourdes qui demandent des années de planification.
Et lorsqu’un constructeur investit à ce niveau dans une nouvelle architecture, c’est rarement pour un seul scénario moteur.
Une analyse qui soulève plus de questions que de réponses
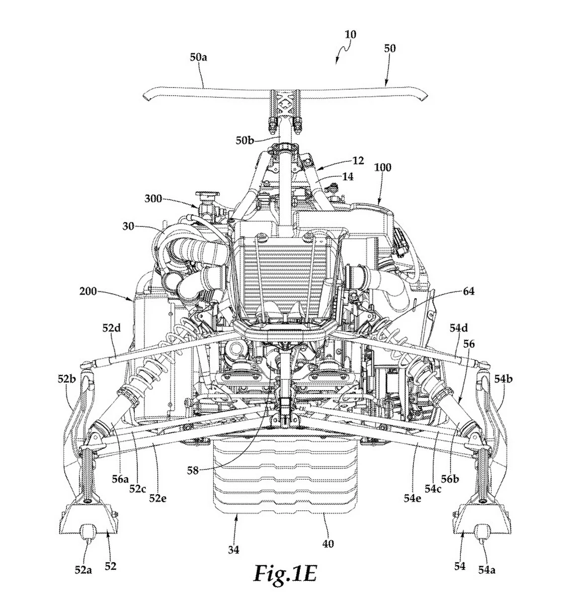
Récemment, en analysant un brevet publié par Arctic Cat, un élément a particulièrement retenu notre attention. Officiellement, il s’agit d’un travail entourant l’intégration d’un système turbo et d’un échappement. Mais lorsqu’on prend le temps de regarder les schémas et la logique mécanique qui s’en dégage, on comprend rapidement que le sujet dépasse largement la simple question du silencieux.
Ce qui ressort, c’est une réflexion globale autour de l’intégration d’un ensemble turbo complet dans un espace restreint. Le positionnement du turbocompresseur, la proximité des conduits, la gestion thermique, l’isolation des vibrations… tout semble pensé comme un système cohérent. On ne voit pas un turbo ajouté après coup. On voit une architecture conçue autour de cette réalité.
Dans notre industrie, ce genre de travail arrive généralement lorsque le moteur existe déjà à l’interne ou, à tout le moins, qu’il est suffisamment avancé pour que l’équipe d’ingénierie travaille sur son intégration définitive.

Le Catalyst appelle naturellement un moteur différent
Depuis son lancement, le Catalyst suscite la même réflexion chez plusieurs observateurs : ce châssis semble prêt pour plus. Il donne l’impression d’avoir été conçu avec une marge d’évolution.
Or, lorsqu’on parle de quatre temps, un défi bien connu refait surface. Les moteurs Yamaha historiquement utilisés par Arctic Cat dans certaines applications quatre temps sont reconnus pour leur fiabilité. Toutefois, ils sont aussi volumineux, longs et relativement lourds. Intégrer ce type de bloc dans un châssis aussi compact et centré que le Catalyst devient un casse-tête d’ingénierie.
Plus on examine la géométrie du Catalyst, plus une vérité saute aux yeux : si Arctic Cat veut vraiment tirer parti de cette plateforme avec un moteur à quatre temps moderne, il devra concevoir un moteur spécifiquement pour cet environnement.
Un moteur plus compact. Plus bas. Plus intégré.
Arctic Cat possède déjà une base solide
Un point qu’on oublie souvent dans les discussions publiques, c’est que Arctic Cat n’est pas un nouveau venu en matière de moteurs quatre temps. L’usine de Saint-Cloud produit depuis plusieurs années des moteurs quatre temps pour les VTT et les côte-à -côtes de la marque. Il existe donc déjà à l’interne une expertise en conception, en calibration et en production.
Cela ne garantit rien pour la motoneige, évidemment. Mais cela change complètement la perspective. La marque possède les compétences nécessaires pour développer une motorisation adaptée si elle décide d’aller dans cette direction.
Et dans un contexte où la nouvelle direction cherche clairement à repositionner Arctic Cat au cœur de la conversation technique, un moteur maison deviendrait un symbole fort.
L’hypothèse d’un moteur turbo à trois cylindres est-elle crédible?
Même si le brevet ne décrit pas explicitement l’architecture interne du moteur, certains indices laissent entrevoir une configuration compacte. Dans l’univers des sports motorisés, un moteur à trois cylindres turbocompressé représente souvent un compromis particulièrement intéressant. Il offre une fluidité supérieure aux modèles à deux cylindres, tout en demeurant plus court et plus compact qu’avec quatre cylindres.

Ce type d’architecture permettrait de placer le moteur très bas dans le châssis, respectant ainsi la philosophie du Catalyst. Il permettrait également d’intégrer les accessoires et la périphérie imposée par un turbo sans compromettre la centralisation des masses.
Et c’est là que tout devient cohérent. En fait, le véritable défi d’une motoneige à quatre temps turbo n’est pas seulement la puissance. C’est l’ensemble des éléments qui gravitent autour du moteur : refroidissement, admission, échappement, gestion thermique et fiabilité à long terme. L’analyse du brevet montre précisément une attention particulière portée à ces aspects.
Une industrie en transition
Il faut aussi replacer le tout dans son contexte. Arctic Cat a récemment connu un changement de propriétaire. La nouvelle direction regroupe des passionnés bien ancrés dans l’industrie, et les premiers signaux indiquent une volonté claire de redonner à la marque une identité forte et différenciée.
Historiquement, lorsqu’un constructeur veut véritablement repositionner son image, il le fait à travers la technologie. Un moteur moderne, conçu à l’interne et parfaitement intégré à une plateforme comme le Catalyst, deviendrait un message extrêmement puissant.
Un horizon réaliste
Soyons prudents. Un brevet, aussi intéressant soit-il, ne signifie pas qu’un modèle arrivera dès la prochaine saison. Les cycles de développement dans l’industrie sont longs. Entre les prototypes, les essais terrain, les validations en conditions réelles et l’industrialisation, le processus peut facilement s’étendre sur plusieurs années.
Selon les délais habituels, l’intégration d’un moteur à quatre temps dans le Catalyst serait plus probablement réalisée entre 2028 et 2030. Pas avant. Mais pas hors de portée non plus.
Le puzzle commence à se former
Le Catalyst n’a jamais semblé être une simple plateforme de transition. Il ressemble plutôt à une fondation. Lorsqu’on observe attentivement les indices techniques disponibles, il devient raisonnable de penser que Arctic Cat explore activement une nouvelle approche du moteur à quatre temps, possiblement turbocompressé, compact et développé pour s’insérer naturellement dans l’architecture moderne du châssis.
Rien n’est confirmé. Rien n’est annoncé.
Mais dans notre industrie, les grandes évolutions commencent rarement par un communiqué de presse. Elles commencent par des indices techniques qui, une fois mis ensemble, racontent déjà une direction.
Et actuellement, la direction semble pointer vers quelque chose d’important.






